yl6776永利集团欢迎您!
网站首页
yl6776永利集团
校园新闻
党务纪检
教育教学
学习生活
招生就业
后勤服务
招生信息
您所在的位置:首页 - >  招生就业->招生信息 ->正文
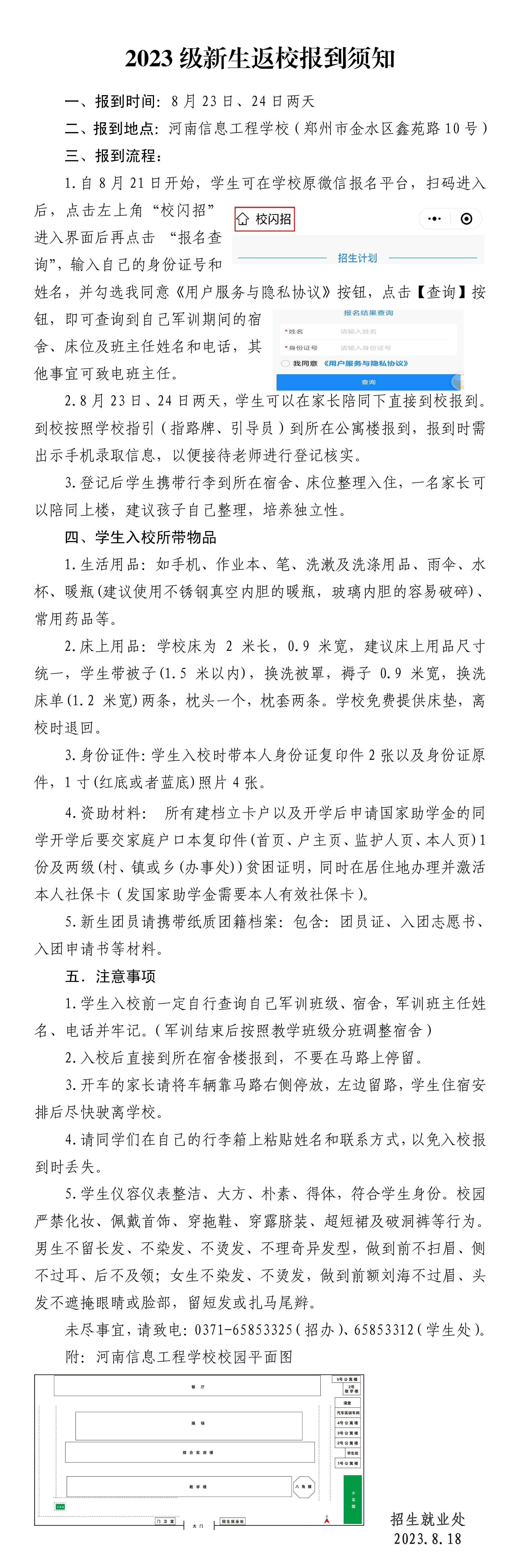
2023级新生报到须知
发布时间: 2023-08-18 作者: 本站编辑 来源: 本站原创 浏览次数: 3538
顶部 打印 关闭

版权所有©yl6776永利集团(MACAU)官方网站-首页|NO1

校办:65853308(北校区)56565637(南校区)招生热线:65853325
技术支持: 65853326 (信息中心) pv总量2201617 访客总量1263030

豫ICP备15003473号

  • 官方微信
  • 官方微博
  • QQ校友群